Engineering Multi-Sensor Fusion & Temporal Aggregation for Real-Time Pet Biometrics
The "Silent" Signals
As pet parents, we are fluent in the "loud" dialects of our companions: the joyful bark at the door, the insistent nuzzle for a walk, or the rhythmic thumping of a wagging tail. But chronic health issues in pets rarely speak this loudly. For most companions, health changes whisper before they scream.
Subtle shifts a 10% decrease in daily hydration, a slight rise in overnight body temperature, or a fragmented approach to a favorite meal , are the data blindspots of modern pet care. Traditionally, these signals are only decoded during a veterinary visit, often when a condition has already advanced.
At Hoomanely, our mission is to close this gap. We’ve focused on scaling the Everbowl platform, moving beyond simple monitoring to create a high-fidelity window into the silent lives of our pets. This is the story of how we use engineering precision to translate physical signals into proactive care.
The Challenge: Establishing a Digital Health Baseline
The most significant hurdle in proactive pet care is the lack of a personal health baseline. Every pet is unique; what is "normal" for a senior Golden Retriever is vastly different from a high-energy Border Collie puppy.
Our goal is to build a system capable of Physical Intelligence.
Imagine a monitoring platform integrated into a pet’s daily nutrition rhythm. Every interaction is a discrete data point a measure of volume, weight, and timing. But biological data is inherently messy. A pet might nudge their water, take several breaks during a meal, or graze intermittently throughout the day.
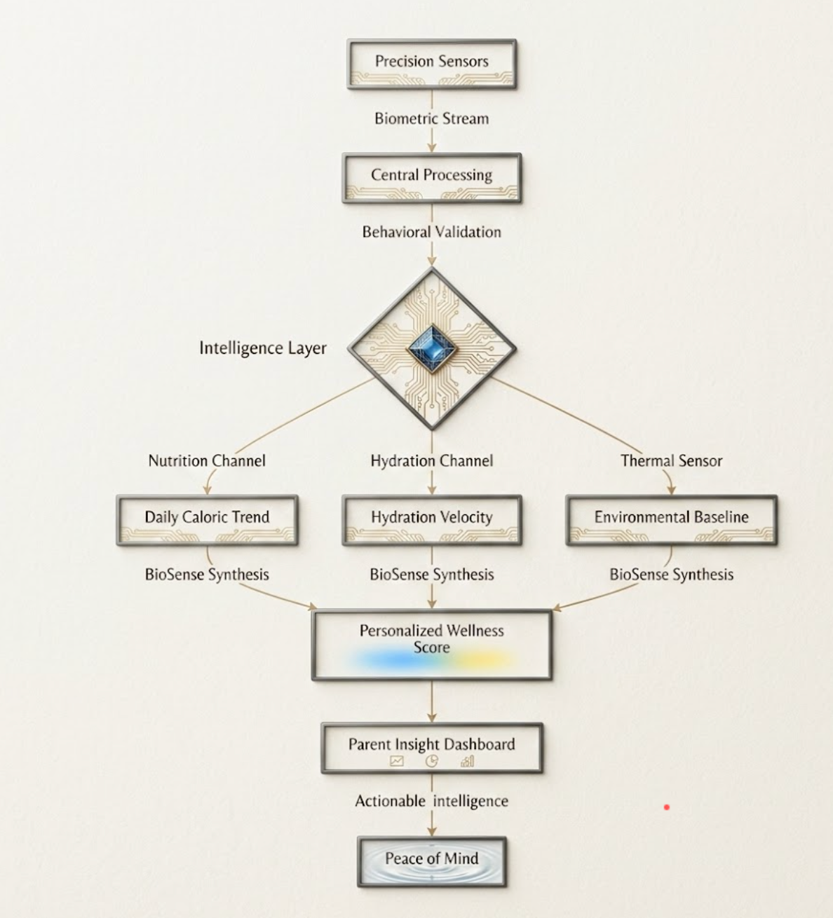
To provide clinical-grade insights, we had to build an intelligence layer that doesn't just "record" weight; it interprets behavior. Our mission was to take raw physical signals and synthesize them into a coherent wellness narrative: "Buddy’s hydration is trending 15% below his personal baseline; consider adjusting his environment."
Visualizing the Signal Pipeline:

The Approach: Precision Signal Synchronicity
Decoding pet health requires a meticulous approach to Signal Synchronicity. When multiple sensors are tracking nutrition and hydration simultaneously, the system must harmonize these signals in real-time. This ensures that a pet parent's dashboard is always reflective of the most current biometric state.
To achieve this, we moved away from static data models towards a Dynamic Baseline Engine. This engine acts as a conductor for the stream of signals coming from the pet's environment, ensuring that every update is validated before it impacts the wellness score.
In pet health, Data Fidelity is a moral imperative. If a system reports an alarming hydration drop due to a temporary signal delay, it creates unnecessary anxiety. We solved this by implementing a prioritized validation sequence:
- High-Priority Health Flags: Immediate identification of critical deviations from the baseline (e.g., sudden changes in water intake).
Contextual Enrichment: Background analysis of historical trends and long-term habits to ensure that single-event deviations aren't misinterpreted as chronic issues.
Identifying the Rhythm: The Science of Daily Trend
One of the most complex human-pet interactions to decode is the "Interrupted Meal." If a puppy stops eating to chase a ball and returns five minutes later, is that one meal or two?
We developed a logic layer focused on Temporal Grouping. This system understands the pet’s personal pace and the various distractions of a domestic environment. By analyzing the proximity of feeding events and comparing them to the pet’s established habits, our intelligence layer can collapse fragmented events into logical sessions Morning, Afternoon, and Evening snapshots.
This process is critical for distinguishing between a pet who is simply "grazing" and one who is struggling to finish their required daily intake. By translating raw sensor pings into a clear, noise-free window into the pet's actual nutrition levels, we provide parents with the clarity they need to make informed decisions about their companion's diet and health.

The Insight Dashboard: Designing for Clarity
Data only becomes "Intelligence" when it is actionable and accessible. We spent significant time crafting the monitoring experience to ensure it translates complex biometrics into simple, intuitive outcomes.
The dashboard isn't just a list of metrics; it's a tiered priority system. Whether a pet's health is Optimal, Stable, or Requires Attention, the information is presented to minimize cognitive load. In moments of concern, parents don't need raw numbers; they need to know exactly what the pet is communicating through their behavior.
Rigorous Reliability: The Foundation of Proactive Care
When managing health data, the margin for error is non-existent. Over the last few weeks, we’ve prioritized System Reliability and Data Integrity.
Validating complex, real-world signals like water consumption influenced by room temperature requires a rigorous approach to system architecture. We implemented a systematic "Experience Polish" and resource audit to ensure that our intelligence layer remains responsive and lean. By stripping away any operational friction, we ensure that the platform provides a seamless, accurate experience, even in environments with limited connectivity.
This commitment to reliability ensures that when a pet parent checks their dashboard, they are seeing the unvarnished truth of their pet's health.
The Hoomanely Difference
Every breakthrough we’ve achieved from the logic that decodes fragmented feeding patterns to the environmental benchmarks that track ambient temperatureserves a single mission: Hoomanely’s mission to provide pet owners with the data and insights necessary to ensure longer, healthier lives.
We aren't just building technology; we are building a digital guardian for our companions. In a world where pets are living longer but clinical visits remain episodic, our system provides a continuous, high-fidelity thread of care. By decoding the silent signals of wellness nutrition, hydration, and environment we are moving pet care from a model of reactive treatment to one of proactive, data-driven prevention. This shift ensures that pets don't just survive; they thrive in an environment tailored to their specific biological and emotional needs.
We believe that every pet owner deserves the peace of mind that comes from knowing their companion is healthy, hydrated, and happy, even when they aren't in the same room. Our work is the bridge between the love we feel for our pets and the precision data we need to protect them.
Key Takeaways:
- Focus on Outcomes: Technology is only effective if it translates raw signals into actionable wellness insights.
- Prioritize the Baseline: Truly knowing a pet requires understanding their unique historical rhythm, not just a universal standard.
- Data Fidelity is Essential: Accuracy in monitoring is the foundation of trust between a system and a pet parent.